Solicitar novo
1. Passo a passo para solicitar um novo site institucional
Objetivo
Solicitar a criação de um novo site institucional da UFCA por meio do sistema de atendimento. No entanto, antes de abrir uma solicitação, verifique se o seu site está em conformidade com o Ofício Circular 03/2023 da Diretoria de Comunicação da UFCA.
1. Acesso ao sistema
- Acesse o endereço:
https://atendimento.ufca.edu.br/open.php - Na tela inicial, clique em Abrir Nova Solicitação.
2. Preenchimento do formulário
- No campo Setor, selecione: DCOM – Diretoria de Comunicação
3. Preenchimento dos dados do solicitante
- Em Seus Dados, preencha:
- Nome completo
- Telefone celular
4. Seleção do serviço
- Na seção Serviços da DCOM, preencha:
- Serviços:
Criação/Assistência - Sites UFCA - Campus: selecione o campus correspondente
- Setor do solicitante: selecione o setor de lotação
- Serviços:
5. Detalhes da solicitação
- No campo Assunto da Solicitação, preencha exatamente: Criação de site Institucional
- No campo Descrição da Solicitação, inserir as seguintes informações:
- Nome:
Siape:
Telefone:
Email institucional:
Setor:
Campus: - Título do site:
Subdomínio:
Justificativa:
Descrição: - Equipe responsável:
Periodicidade de atualização de conteúdo:
- Nome:
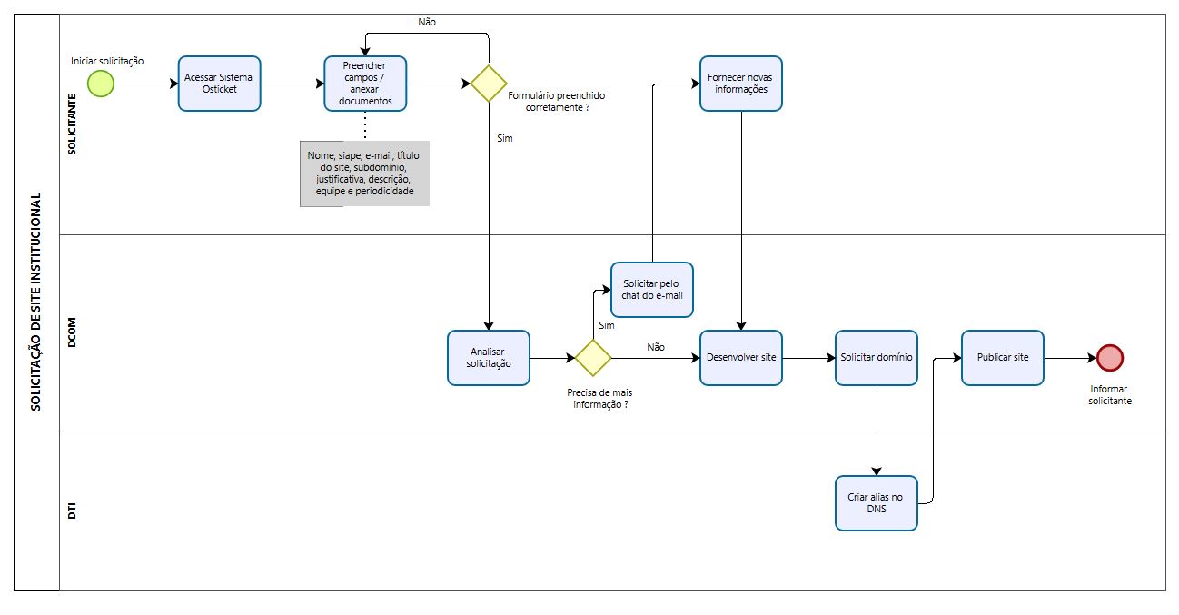
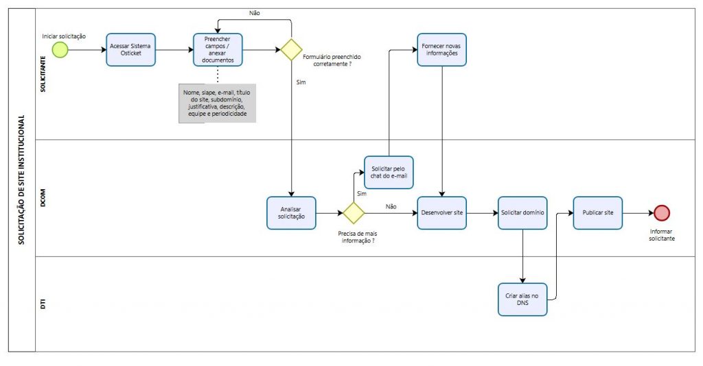
6. Etapas do processo de criação
